咨询电话: 010-80771169
海南岛海陆空交通逐步恢复正常
2024-09-09
京昆高速雅西段突发泥石流交通中断
广州白云机场T3轨道交通枢纽高铁区间隧道贯通
本桓高速公路项目六工区庙岭隧道双线顺利贯通
G59高速项目张官段尖角山隧道右洞顺利贯通
甬台温改扩建台州北段项目积极打造山岭隧道机械化施工样板
北京地铁13号线天~东盾构区间左线隧道贯通
上海示范区线4标西岑站主体结构顺利封顶
上海示范区线2标水乡客厅站基坑开挖施工正式启动
天津轨道交通Z4线滨海文化中心站主体结构顺利封顶
突发!贵南高铁朝阳隧道透水致3人死亡,现场惨烈
烟大海底隧道预计2020年开工
我国烟大海底隧道工程终于敲定,预计2025年开工
上雄安发展 这个权威解读您一定要看
第九届深基础工程发展论坛暨全国首届基础工程装备展览会开始报名了!!
长江公铁“第一隧”!海太过江通道有了新进展
安徽黟县重点工程项目完成投资32.1亿元
湖南徐工桩工产品服务中心开业
今年中央财政污染防治资金安排共计691亿元!中央生态环境资金项目储备库入库申报!
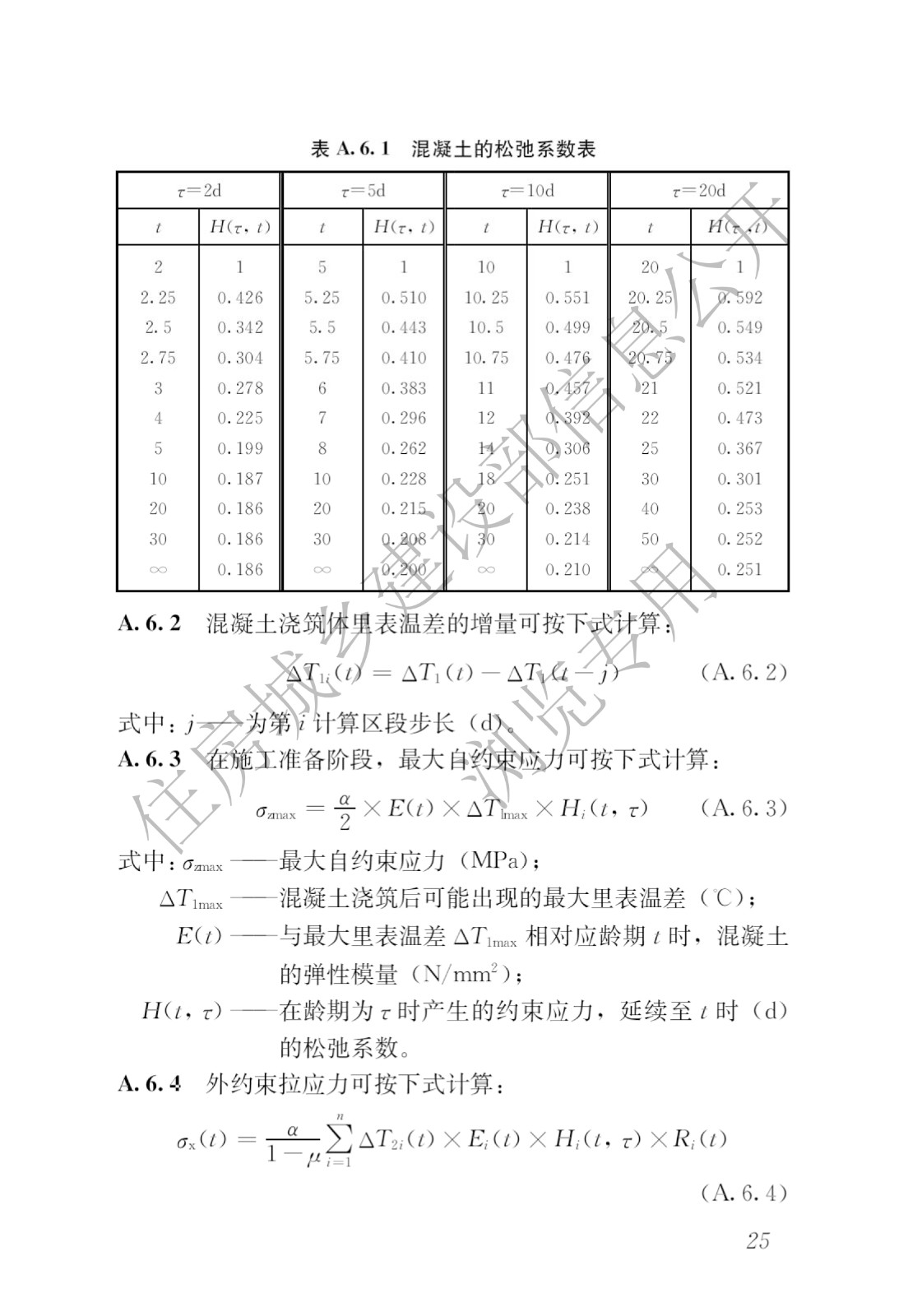
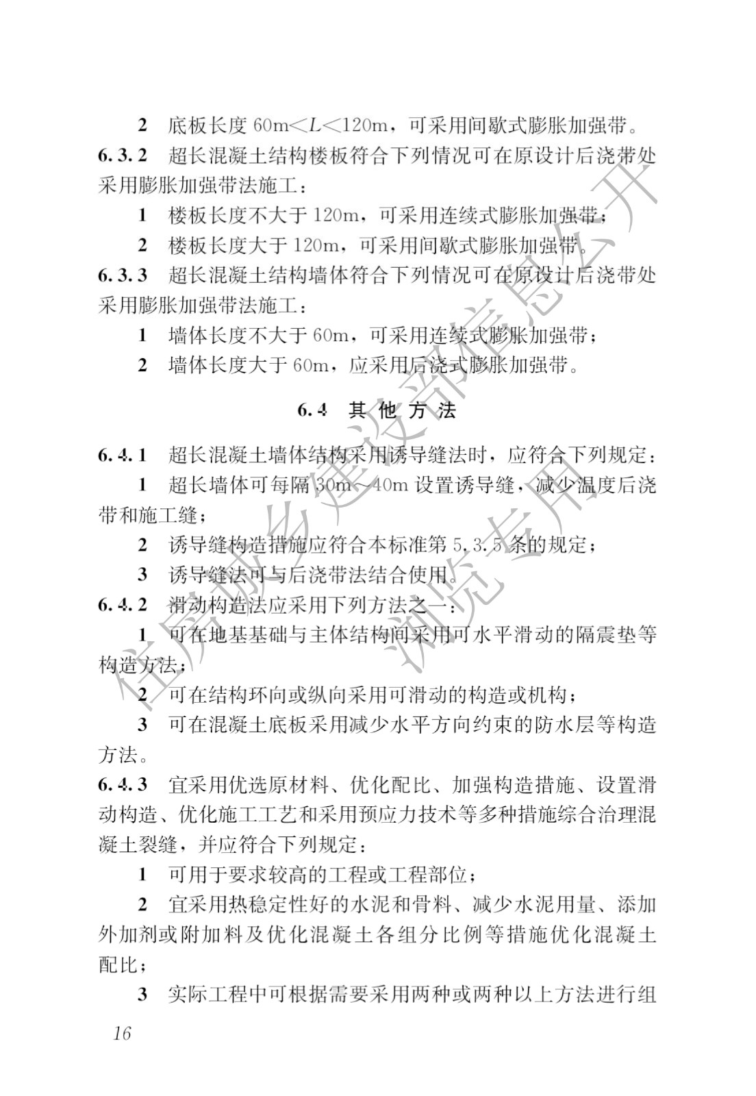
14日,住建部官网发布一批新修订及局部修订的规范标准。其中,《超长混凝土结构无缝施工标准》JGJ/T492-2023,需要建筑工程人予以关注。
详细公告
请登录后发表评论~