
3月3日,河南省发展和改革委发布通知,印发2023年河南省重点建设项目名单。
通知要求,各重点项目建设单位,要切实承担起建设主体责任,严格遵守法律法规,依法履行建设手续,自觉接受行政监督,科学加强项目管理,积极筹措建设资金,着力抓好工程质量和安全生产,严格落实污染防控要求,推动项目尽早复工开工、加快建设、如期建成,确保年度建设目标任务圆满完成。
2023年共安排省重点建设项目2505个,年度计划投资约1.9万亿元。项目涉及创新驱动能力提升、基础设施建设、产业转型发展、绿色低碳转型、民生和社会事业改善等五大领域。
其中基础设施建设领域方面,共遴选项目392个、年度计划投资3804亿元,其中现代综合立体交通网项目108个、现代能源保障网项目54个、现代水网项目31个、产业升级基础设施项目64个、城市基础设施项目118个、农村农业基础设施项目12个、战略物资储备设施项目5个。

铁路方面,竣工项目2项:
1、郑济高铁濮阳至省界段:新建高速铁路39.797公里。
2、菏泽至兰考铁路河南段:新建高速铁路41.264公里。
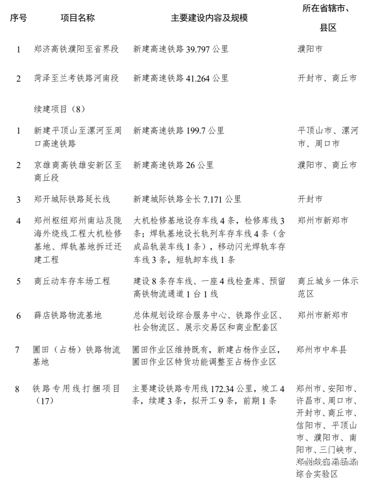
续建项目8项:
1、新建平顶山至漯河至周口高速铁路:新建高速铁路199.7公里。
2、京雄商高铁雄安新区至商丘段:新建高速铁路26公里。
3、郑开城际铁路延长线:新建城际铁路全长7.171公里。
4、郑州枢纽郑州南站及陇海外绕线工程大机检修基地、焊轨基地拆迁还建工程
5、商丘动车存车场工程
6、薛店铁路物流基地
7、圃田(占杨)铁路物流基地
8、铁路专用线打捆项目(17个子项):主要建设铁路专用线172.34公里,竣工4条,续建3条,拟开工9条,前期1条。

新开工项目5项:
1、新建南阳经信阳至合肥高速铁路:新建高速铁路375公里。
2、呼南高铁焦作经洛阳至平顶山段:新建高速铁路218公里。
3、新建郑州南站及陇海外绕线工程:新建郑州南站、京广铁路南阳寨站至郑州站三四线工程、陇海外绕线工程、大关庄联络线工程、既有设施搬迁还建。
4、郑开城际铁路公交化改造:既有车站改造,新增车站及动车所,乘车及票务系统优化等工程。
5、浩吉铁路(河南段)站后四电及集疏运铁路货场配套工程:主要建设浩吉铁路河南段站后设备设施,沿线车站货场及配套集疏运工程建设项目。
