导 读
近日,国家发展改革委组织召开“十四五”规划102项重大工程实施部际联席会议第一次会议。会议强调,102项重大工程是“十四五”规划《纲要》的重要内容,也是推动“十四五”规划实施的重要抓手。推动102项重大工程实施既利当前,又利长远,对当前扩大有效投资,促进经济平稳健康发展具有重要作用。会议指出,按照党中央、国务院决策部署,“十四五”规划102项重大工程各牵头部门会同各地方扎实推进102项重大工程实施。目前,102项重大工程实施有力有序推进,实现良好开局。
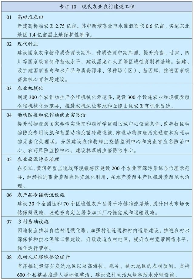
“十四五”规划纲要重大工程专栏


























