
11月29日,四川省政府正式印发《成都都市圈发展规划》(以下简称《规划》)。这是继南京都市圈、福州都市圈以后,国家层面批复的第三个都市圈规划,也是中西部唯一一个。
《规划》明确,成都都市圈以成都市为中心,与联系紧密的德阳市、眉山市、资阳市共同组成。
主要包括:成都市,德阳市旌阳区、什邡市、广汉市、中江县,眉山市东坡区、彭山区、仁寿县、青神县,资阳市雁江区、乐至县,面积2.64万平方公里,2020年末常住人口约2761万人;规划范围拓展到成都、德阳、眉山、资阳全域,总面积3.31万平方公里,2020年末常住人口约2966万人。

要点速读
发展目标
聚焦构建双城引领、双圈互动、两翼协同的成渝地区双城经济圈发展新格局,全面增强成都都市圈现代产业协作引领功能、创新资源集聚转化功能、改革系统集成和内陆开放门户功能、人口综合承载服务功能,全面提升同城化发展水平,做优成渝地区双城经济圈重要极核。

到2025年,成都都市圈经济总量突破3.3万亿元,城乡居民人均可支配收入接近东部发达地区水平,常住人口城镇化率达75%,基本建成空间结构清晰、城市功能互补、要素流动有序、产业分工协作、交通往来顺畅、公共服务均衡、环境和谐宜居的现代化都市圈。
基础设施同城同网基本实现。国际航空枢纽地位更加凸显,国际性综合交通枢纽基本建成,构建形成内联外畅的开放大通道,都市圈多层次轨道交通初步成网,城际“断头路”基本消除,加快形成轨道交通、高快速路一小时通勤圈,成都都市圈水网体系进一步完善。
“两轴”“三带”
➤ 构建“两轴”
完善都市圈东西城市轴线,建设成资大道和市域(郊)铁路,推动成都东进和重庆西扩相向发展,强化成都东部新区与重庆联动的重要支点作用,夯实成渝发展主轴。加快建设天府大道北延线,畅通天府大道眉山段,推动南北向市域( 郊) 铁路有序发展,强化四川天府新区、成都国际铁路港经济技术开发区的辐射带动作用,打造成德眉发展轴。
➤ 打造“三带”
统筹推进重大平台联动建设,共建都市圈高能级发展空间载体。共建成德临港经济产业带,协同提升物流枢纽和开放口岸功能,建设高端能源装备产业集群和“5G+工业互联网”融合应用先导区。共建成眉高新技术产业带,协同提升现代科技服务发展能级、强化创新资源集聚转化功能,打造高新技术产业集聚地和现代服务业发展示范区。共建成资临空经济产业带,加快形成临空经济产业专业化分工协作体系,协同提升汇聚运筹高端资源要素功能,合力打造国家级临空经济示范区。


提升国际门户枢纽能级
➤ 巩固国际航空枢纽地位
推进成都双流国际机场、成都天府国际机场“两场一体”运营,强化与干线铁路、城际铁路、城市轨道交通、高(快)速路互联互通,提升航空服务水平和枢纽运营效率,增强航空货运能力,建设引领西部民航发展的国际航空枢纽。推动成都空港异地城市候机楼建设。推进区域内通用机场建设,促进运输航空和通用航空协调发展。
➤ 强化全国性铁路枢纽功能
优化成都主枢纽“三主三辅”客站布局,完善“1+1+17”三级物流节点网络。加快建设成都国际铁路港,推进陆港型国家物流枢纽建设,实施中欧班列(成都)集结中心示范工程,打造服务“一带一路”建设的国际信息港,搭建“通道+物流+产业”供应链综合服务平台,探索与重庆共建西部陆海新通道物流和运营组织中心。
➤ 构建多式联运网络
推动德眉资物流港(园区)建设,优化完善多式联运型和干支结合型货运枢纽布局,构建一体化现代物流网络。提升国际邮件互换局功能,积极推进跨境电子商务综合试验区建设,完善综合枢纽周边铁(公)路货站、货物换装分拨中心、集装箱拼箱共享中心、冷链物流基地等物流设施。规划建设重点物流园区、大型工矿企业铁路专用线,强化重要物流站场间快速直通。推行多式联运“一单制”,推广电子运单,探索推进单证物权化,推动港航物流信息接入,共同运营国际班列。

构建都市圈立体交通体系
➤ 打造轨道上的都市圈
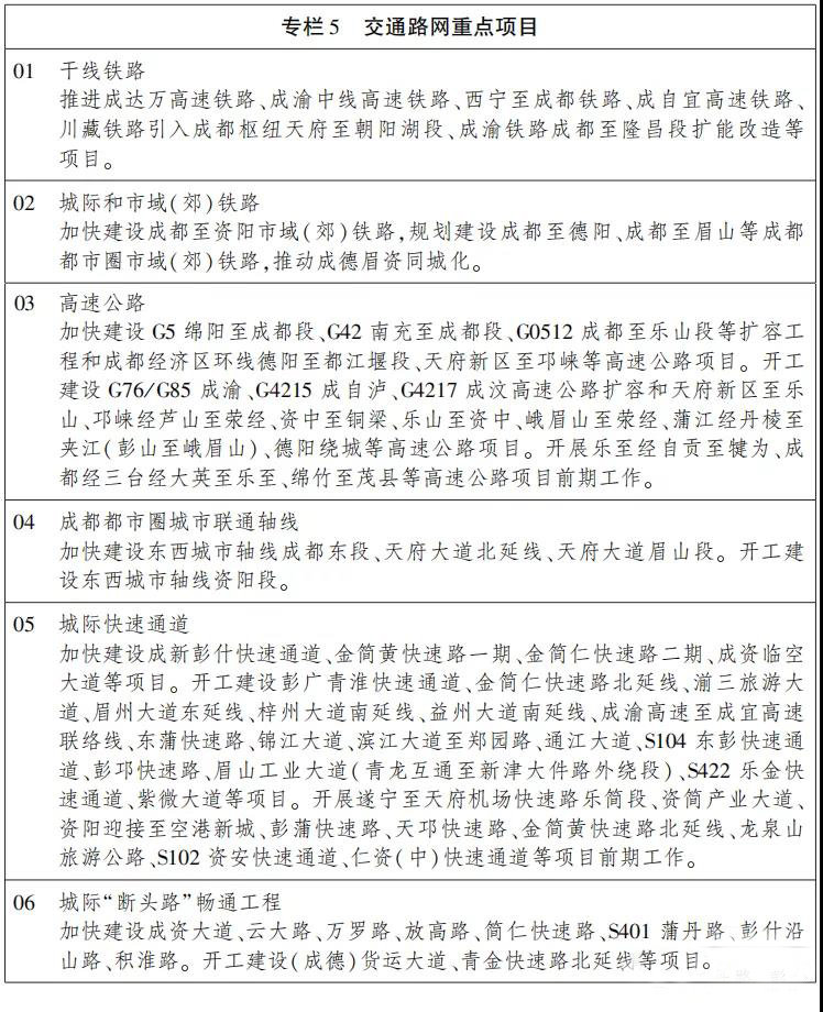
统筹布局以成都为中心枢纽的多层次轨道交通网络,推动干线铁路、城际铁路、市域(郊)铁路和城市轨道交通“四网融合”,构建轨道交通一小时通勤圈。推进成达万高速铁路、成渝中线高速铁路等干线铁路项目建设,研究规划成都外环等连接成都与周边城市的城际铁路和都市圈市域(郊)铁路,全面畅通铁路客货运输大通道,建立健全高效联通铁路网。加快推进成都铁路枢纽环线改造,充分利用既有铁路富余能力开行市域(郊)列车,推进市域(郊)铁路有序发展。探索以轨道交通方式合理衔接德眉资毗邻城镇,构建以成都站、成都东站、天府站、简州站、德阳北站、眉山北站、资阳北站等为核心节点,多种轨道交通方式有机衔接的成都都市圈轨道通勤网络。

成都都市圈“两环三射”轨道交通骨架示意图
➤ 畅通公路网
加快实施高速公路扩容改造工程,进一步提升成都都市圈高速路网衔接转换效率,形成“3绕17射”高速公路主骨架网。统一建设标准、统筹建设时序,加快推进天府大道北延线等城市联通轴线和成资大道等城际快速通道项目,构建都市圈统一高效的骨干通道。实施打通城际“断头路”行动计划,力争2025年基本消除城际“断头路”。聚焦建设龙泉山、龙门山和沱江、岷江“两山两江”绿色交通廊道,发展“交通+”新兴产业,推动旅游路、资源路、产业路建设。
➤ 推动公共交通服务同城化
促进轨道交通、跨市公交、城市公交有机衔接,构建多种运输方式无缝换乘的公共交通服务体系。联合购置(租赁)新型公交化动车组,推动天府动车所、崇州动车所等配套设施建设,结合周边动车所利用情况,预留德阳动车所设置条件,进一步优化成绵乐客专、成渝客专、成灌(彭)铁路开行方案,提升铁路公交化运营水平。推动主要交通干线站点综合开发,优化设置公交站点和大型停车场。推进成都都市圈公交“一卡互通、一码互通、优惠共享”,协同搭建公交信息数据共享平台,推动数据联通、管理协同、运营融合。

构建全方位立体开放合作新格局
➤深度融入长江经济带发展
沿成渝地区北中南三条发展轴线,依托高铁高速通道,深化与川南经济区、川东北经济区城市的协同发展,积极推进与重庆主城区及渝西、渝东北合作。沿长江黄金水道,与长江中游重点城市开展供应链、产业链协作,主动承接长三角产业转移并强化合作互动,延伸拓展与东北亚和美洲地区的国际经贸合作。
➤ 推进南向开放战略通道建设
强化与川南经济区、攀西经济区的协同发展,突出西部陆海新通道建设,以南向至东盟铁海联运、公铁联运班列为纽带,深化与黔桂滇西南传统经济联系紧密区域合作,拓展与东南亚、南亚各国的经贸合作,依托泛珠三角区域合作行政首长联席会议、川港川澳合作会议、东西部产业协作等机制,深度对接粤港澳大湾区及东南沿海经济带。
➤ 拓展提升西向联动开放能力
强化与川西北生态示范区的协同发展,深化与青藏甘新宁等省区合作,推动特色资源开发和文化产业、旅游产业协作,依托西向国际航线和中欧班列拓展国际经贸合作,建设面向欧洲及中西亚的国际市场主枢纽及重要门户。
➤ 共同推动北向出川开放合作
强化与川东北经济区的协同发展,共同提升北上出川通道建设水平,加强与关中平原城市群的对接合作,延伸拓展与中原、山东半岛城市群和华北、东北地区的交流合作,积极参与中蒙俄经济走廊建设。
