重磅!中国建设工程鲁班奖名单公示,入选工程及其承建单位和参建单位!

2019-11-21 1508 0
核心提示:中国建筑业协会公示2018~2019年度第二批中国建设工程鲁班奖(国家优质工程)申报、复查、评审、审定工作已结束,根据《鲁班奖评选

中国建筑业协会公示

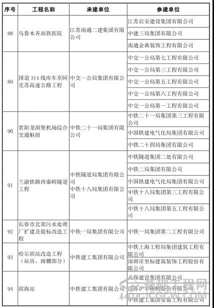
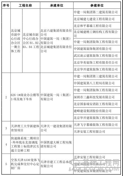
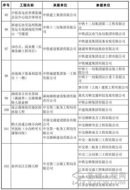
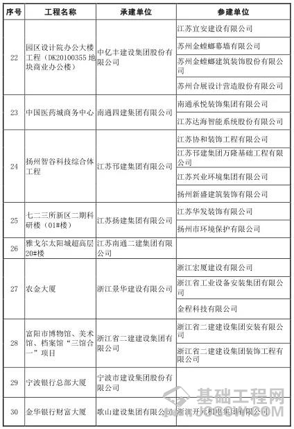
  2018~2019年度第二批中国建设工程鲁班奖(国家优质工程)申报、复查、评审、审定工作已结束,根据《鲁班奖评选办法》有关规定,为体现“公开、公平、公正”的原则,现将入选工程及其承建单位和参建单位名单向社会公示。自本公示发布之日起7日内,如发现所公示的工程或单位存在问题,请向中国建筑业协会反映,反映的内容应实事求是。以单位名义反映问题,应加盖公章;以个人名义反映问题,应署明真实姓名和联系电话。

联系单位:中国建筑业协会质量与科技推广部鲁班奖评选办公室
举报电话:010—62164328(带传真)
通信地址:北京市海淀区中关村南大街48号九龙商务中心A座七层,邮政编码:100081

中国建筑业协会
2019年11月19日
 
 
 

















  • 点赞(0
  • 反对(0
  • 举报(0
  • 收藏(0
  • 分享(17
评论(0)

登录后发表评论~