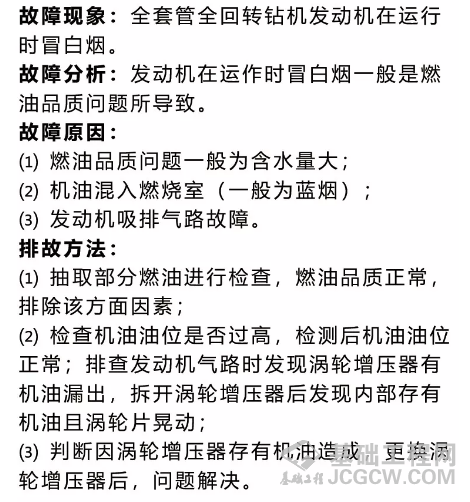
全套管全回转钻机发动机故障案例(三)

2019-10-12 911 0
核心提示:  在设备施工过程中,相信有不少机手或多或少会遇到设备发动机故障问题,故障发生的原因不一,或者是硬件原因、又或是操作不当

微信图片_20191012170127

  在设备施工过程中,相信有不少机手或多或少会遇到设备发动机故障问题,故障发生的原因不一,或者是硬件原因、又或是操作不当原因等等。一时间会手足无措,不知从何入手,笔者收集了售后服务工程师在处理发动机故障中遇到的一些具有典型性、代表性的故障案例。
  针对这些案例,我们来讲一讲在遇到发动机故障时的处理思维、检查方法、过程和结果吧!











  • 点赞(0
  • 反对(0
  • 举报(0
  • 收藏(0
  • 分享(7
评论(0)

登录后发表评论~