江西基业丨第三届面向工程的地基基础技术交流会顺利举行
2017-06-20
419
0
核心提示: 6月16日,第三届面向工程的地基基础技术交流会在北京顺利举行,此次地基基础技术交流会是由中国土木工程学会土力学及岩土工程
6月16日,第三届面向工程的地基基础技术交流会在北京顺利举行,此次地基基础技术交流会是由中国土木工程学会土力学及岩土工程分会桩基学术委员会、北京土木建筑学会岩土工程委员会、北京土木建筑学会建筑结构委员会、中国建设科技集团股份有限公司、北京市建筑设计研究院有限公司主办;由《建筑结构》杂志社、亚太建设科技信息研究院有限公司承办;协办单位有江西基业科技有限公司、浙江兆弟控股有限公司、中国地基基础技术创新知识产权联盟、建研地基基础工程有限责任公司;媒体支持《减震技术》杂志。来自全各地300余位代表参加了本次会议。
开幕式 致辞嘉宾
孙宏伟(北京土木建筑学会岩土工程委员会主任委员、北京市建筑设计研究院有限公司副总工程师)

陈彬磊(北京土木建筑学会建筑结构委员会主任委员、北京市建筑设计研究院有限公司总工程师)

王曙光(中国建筑科学研究院地基所副总工程师)
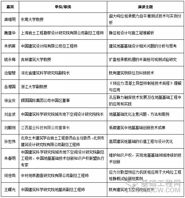
本次出席的嘉宾和报告题目:(按演讲时间顺序)
江西基业科技作为本次论坛的支持单位参加此次会议,公司董事长刘献刚以“低碳建筑中地基基础创新技术成果”为题进行了演讲。他首先向在场的专家、学者介绍了公司的技术创新成果:
①获得国家专利23项;
②获得省市科技奖4项;
③获得国家发明金奖2项;
④两项科技成果获建设部“十一五重点推广证书”;
⑤参与编制江西省地方标准2个;
⑥主持编制企业标准2个;
⑦主持编制国家行业标准1个;
公司还设立了基业科技岩土工程研究院,用于地基基础工程技术、工艺和设备的研究开发工作。
接下来介绍了公司的组合锤法地基处理系列技术、全夯式扩底灌注桩系列技术、柱锤强夯置换基坑支护工法和长螺旋压灌桩系列技术的技术特点。并通过多个现有项目对比展示节材、节价、节时的效果;力保原生态与循环经济效果;确保低碳环保、节能减排。
在演讲的最后,刘总讲到:“低碳基础”是“绿色建筑”和“低碳经济”的重要组成部分,其主要原因为:
①建筑能耗已成为社会第一能耗大户,占全国总能耗的46.7%,其中地基基础工程中材料和能源消耗在整个建筑行业约占20~40%。
②建筑地基基础工程的节材节能、低碳减排大有文章可做,关键在于改变观念和技术创新。
追求技术创新、节能减排和低碳环保一直是我们公司的前进方向和不变的目标。
最后热烈祝贺第三届面向工程的地基基础技术交流会完满结束。